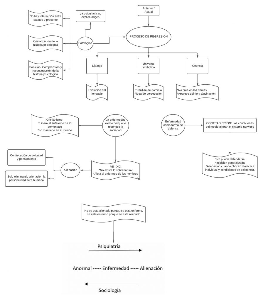
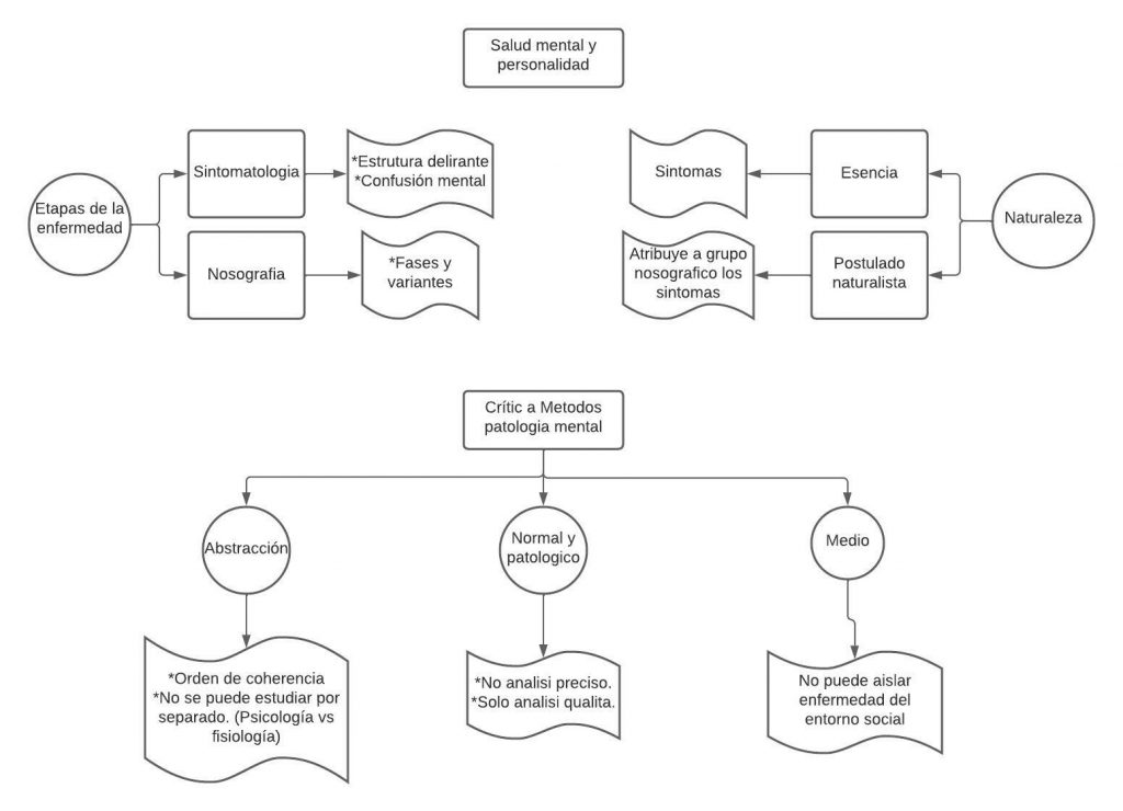
Saltar al contenido
Un mundo inventado
Mapas conceptuales Salud mental y personalidad (Foucault)